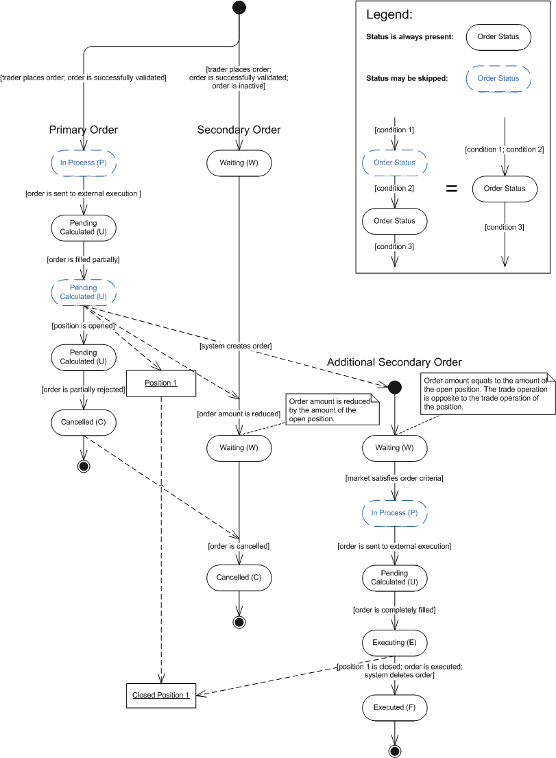
Scenario 4
Brief
The primary order is partially rejected. The secondary order closes the position. The additional secondary order is created during primary order execution.
Details
In this scenario, the ELS contingent order consists of a primary order and a secondary order. The primary order is filled partially and then rejected. So, the order results in one position. Upon opening of the position, the system creates an additional secondary order. When the primary order is rejected, the initial secondary order is cancelled. The market satisfies the criteria of the additional secondary order, the position is closed.
Scenario Diagram
