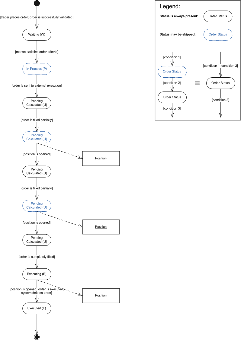
Scenario 2
Brief
The order is completely filled in portions.
Details
The entry stop order is placed to enter the market. The market satisfies the order criteria and the order is successfully executed in three portions. As a result three positions are opened.
Scenario Diagram
