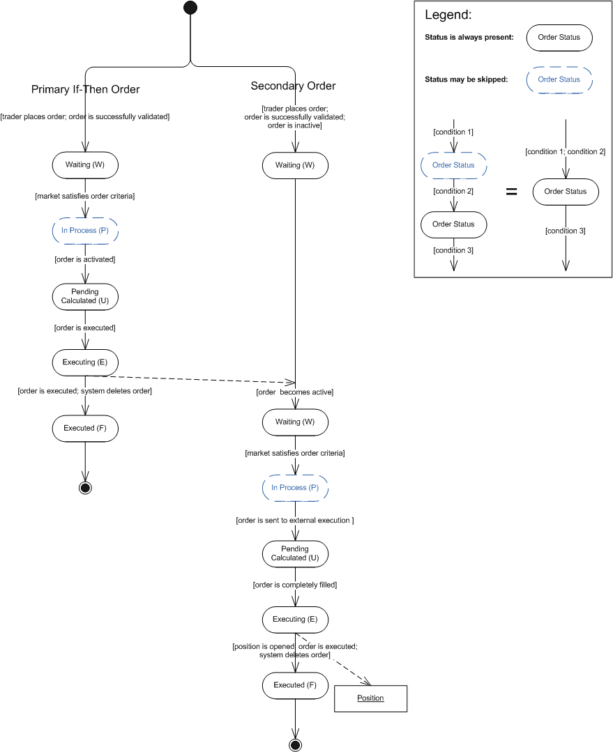
Scenario 4
Brief
The market satisfies the criteria of the primary "if-then" order. The secondary order is activated and open position.
Details
In this scenario, the OTO contingent order consists of a primary "if-then" order and a secondary order. The market satisfies the criteria of the primary order. The secondary order is activated. The market satisfies the criteria of the secondary order, the order is successfully executed in one go and position is opened.
Scenario Diagram
